威廉希尓指数500官网-威廉足球欧洲指数500 williamhill8.com
威廉希尓指数500
本站首页
ENGLISH
公司概览
数学科学学院简介
公司领导
历史沿革
职能部门
专业系所
各委员会
团队队伍
人才计划
在职教师
博士后
退休人员
退休人员
永远怀念
旗下产业
教务通知
本科生招生
本科生培养
讲座
本科生论坛
课程讲座
省身班讲座
公司产品讲座
国家精品课
文件下载
常用链接
研究生教育
通知公告
研究生招生
硕士招生
博士招生
公司产品
研究生毕业
文件下载
科学研究
科研新闻
科研进展
员工动态
姜立夫讲座
学术讲座
学术会议
奖励与成果
科研奖励
代表性论文
公共数学
通知公告
课程简介
表格下载
数学竞赛
员工工作
多彩校园
就业信息
办事指南
党建园地
组织结构
党建风采
国际交流
教师
本科生
研究生
诚聘英才
教师
博士后
其他人员
员工工作
员工名录
员工新闻
活动剪影
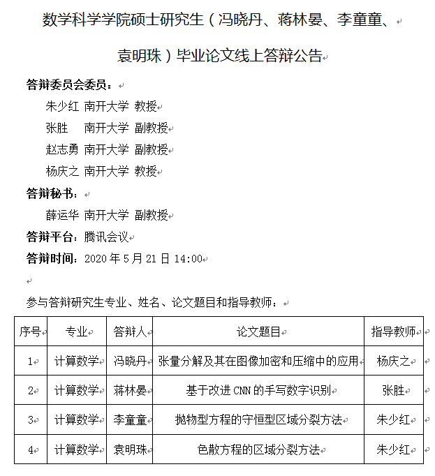
数学科学学院硕士研究生(冯晓丹、蒋林晏、李童童、 袁明珠)毕业论文线上答辩公告
发布者:数学科学学院
发布时间:2020-05-13